×
学校首页
English
首页
学院概况
学院简介
现任领导
机构设置
学科建设
学科介绍
学生天地
综合新闻
研究生风采
温馨提示
学习园地
职场规划
学生党建
毕业生信息
师资队伍
师资动态
专任教师
兼职教授
导师风采
行政教辅
教学项目
本科生教育
经济学专业
国际商务专业
本科培养方案
经济学复合型人才培养...
教与学
常用下载
研究生教育
工作动态
规章制度
招生工作
培养工作
学位工作
博士后流动站
办事流程
辅修双学位
高端培训
精品课程
国家级精品课程
省级精品课程
校级精品课程
科学研究
学术讲座
科研动态
科研管理
科研成果
科研诚信
交流合作
国际合作
校外讲学
参加学术会议
学者来访
社会服务
社会服务
校友之窗
校友活动
校友捐赠奖励基金
校企合作
【青研经英】企业家论...
规章制度
党政管理
教学科研
学生工作
新闻
当前位置:
首页
新闻
上一篇:
下一篇:
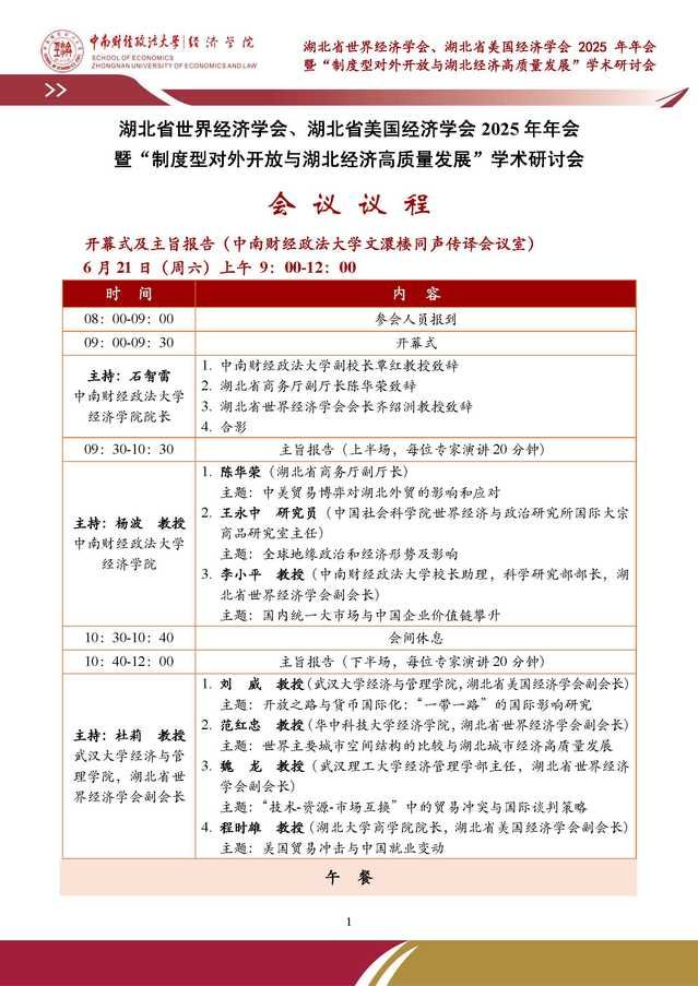
【学术会议】湖北省世界经济学会、湖北省美国经济学会2025年年会暨“制度型对外开放与湖北经济高质量发展”学术研讨会 会议议程
发布者:陈思琳
发布时间:2025-06-19
浏览次数:
235
开云手机站登入界面-开云online(中国)
|
问鼎中国有限公司官网-问鼎官方网站
|
开云手机站登入-开云online(中国)
|
ky开云网页版app-ky开云(中国)
|
开云足球-开云足球(中国)
|
开元-(中国)官方网站登录界面
|
开云手机版登录入口-开云中国-开云(中国)
|
华体会平台-华体会(中国)
|
开云平台-开云(中国)一站式服务平台
|